產品說明1


模塊應用:
可以用於家庭和工廠的氣體洩漏監測裝置,適宜於液化氣、丁烷、丙烷、甲烷、煙霧等的探測;
模塊特色:
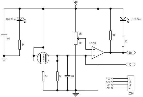
1、採用優質雙面板設計,具有電源指示和TTL信號輸出指示;
2、具有DO開關信號(TTL)輸出和AO模擬信號輸出;
3、TTL輸出有效信號為低電平。(當輸出低電平時信號燈亮,可直接接單片機或繼電器模塊)
4、模擬量輸出電壓隨濃度越高電壓越高。
5、對液化氣,天然氣,城市煤氣,煙霧有較好的靈敏度。
6、有四個螺絲孔便於定位;
7、產品外形尺寸:32(L)*20(W)*22(H)
8、具有長期的使用壽命和可靠的穩定性
9、快速的響應恢復特性
電氣性能:
輸入電壓:DC5V功耗(電流):150mA
DO輸出:TTL數字量0和1(0.1和5V)
AO輸出:0.1-0.3V(相對無污染),最高濃度電壓4V左右
特別提醒:傳感器通電後,需要預熱20S左右,測量的數據才穩定,傳感器發熱屬於正常現象,因為內部有電熱絲,如果燙手就不正常了。
接線方式:
- 1、VCC:接電源正極(5V)
- 2、GND: 接電源負極
- 3、DO:TTL開關信號輸出
- 4、AO:模擬信號輸出




接好VCC和GND,模組電源指示燈會亮起。
*使用前,供電至少預熱2分鐘以上,感測器稍微發熱屬於正常現象,因為內部有電熱絲,如果燙手就不正常了。
*模組在無敏感氣體影響或氣體濃度未超過設定閾值時,數位接口DO口輸出高電平,類比接口A0電壓基本上為0v左右,當氣體影響超過設定閾值時,模組數位接口D0輸出低電平,數位指示燈亮,類比接口A0輸出的電壓會隨著氣體的影響慢慢增加,AO輸出:0.1-0.3V(相對無污染),濃度電壓高可達4V左右;順時針調整電位器(只針對TTL輸出的靈敏度)感測的濃度加大;
*小板數位量輸出D0可以與單晶片直接相連,透過單晶片來偵測高低電平,由此來偵測環境氣體;
*小板數位量輸出DO可以直接驅動本店繼電器模組,由此可組成氣體開關;
*小板數位量輸出DO可直接驅動本店主動蜂鳴器模組,由此可組成氣體警報器;
*小板類比輸出AO可與本店AD模組相連,透過AD轉換,可得環境氣體濃度大致數值。
【注意】:正確接線!切勿將正負接反,使板子電子裝置燒毀。感測器探頭靈敏度是非線性的,所以類比輸出電壓與敏感氣體濃度並非線性關係。
*本模組沒有類比輸出電壓濃度曲線圖可提供,請根據標準儀器實際對照測得電壓濃度對照值,實際測試時距離敏感源氣體的遠近會存在濃度不同。 5.1ohm電阻串入感知器的加熱迴路,可保護加熱絲免受冷上電時的衝擊。


測試程序:
實現功能:此版配套測試程序
使用芯片:AT89S52
晶振:11.0592MHZ
波特率:9600
編譯環境:Keil
【聲明】此程序僅用於學習與參考,引用請註明版權和作者信息!
************************************************** *******************/
/************************************************* *******************
說明:1、當測量濃度大於設定濃度時,單片機IO口輸出低電平
************************************************** *******************/
#include //庫文件
#define uchar unsigned char//宏定義無符號字符型
#define uint unsigned int //宏定義無符號整型
/************************************************* *******************
I/O定義
************************************************** *******************/
sbit LED=P1^0; //定義單片機P1口的第1位(即P1.0)為指示端
sbit DOUT=P2^0; //定義單片機P2口的第1位(即P2.0)為傳感器的輸入端
/************************************************* *******************
延時函數
************************************************** *******************/
void delay()//延時程序
{
uchar m,n,s;
for(m=20;m>0;m--)
for(n=20;n>0;n--)
for(s=248;s>0;s--);
}
/************************************************* *******************
主函數
************************************************** *******************/
void main()
{
while(1) //無限循環
{
LED=1; //熄滅P1.0口燈
if(DOUT==0)//當濃度高於設定值時,執行條件函數
{
delay();//延時抗干擾
if(DOUT==0)//確定濃度高於設定值時,執行條件函數
{
LED=0; //點亮P1.0口燈
}
}
}
}
/************************************************* *******************
結束
************************************************** ******************/ |
